let's start with a number that surprises many people:
in June 2025, the average transaction price of green certificates nationwide will be 6.5 yuan/month.
when the market is in the doldrums in 2024, the lowest drop will be 0.5 yuan/month.
and the historical extreme value, the highest transaction was 208 yuan/month.
is also a 1MW photovoltaic project. Also in Guangdong, the green card can earn more money in a year, from 1500 yuan to 8000 yuan, with a gap of more than 5 times.
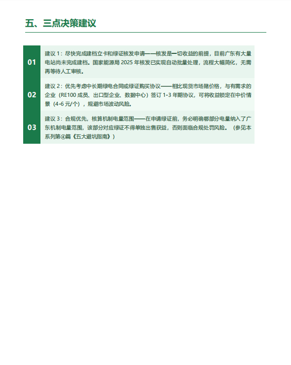
what determines which gear you get is not the installed capacity or the power generation, but the year, when and to whom you sell the green certificate.
More importantly-many Guangdong photovoltaic power plants have not even applied for green certificates.
Sobi PV has combed through two revenue paths, three price scenarios, and five key factors that determine which price you can get, based on the 2024 annual report of the Guangdong power market and the latest green certificate price data of the National Energy Administration.





April 21, the 2026 Guangdong New Energy Power Development Conference and the 13th Guangdong Photovoltaic Forum will be held in Guangzhou. The meeting will focus on the new situation facing Guangdong photovoltaic, arrange policy interpretation, market analysis, case sharing and other links, focusing on new energy consumption, zero carbon park construction, green electricity trading practice, distributed photovoltaic and energy storage ratio and other specific issues.
immediate code scanning registration
the meeting assistant will also include your meeting on-site gift bag!
↓↓↓
