On March 24, the General Department of the National Energy Administration issued a notice on the issuance of the Guidelines for the Establishment of the 2026 Energy Industry Standard Plan.

figure:" guide to the establishment of 2026 energy industry standard plan "
document points out that private enterprises, foreign-funded enterprises and other entities are encouraged to participate in the revision of the standard. Support the international advanced standards, based on the actual development of the industry, promote the mutual transformation of international standards and energy standards, and promote the compatibility of standard systems.
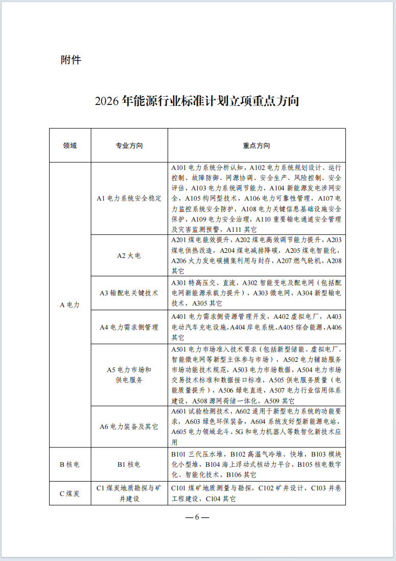
the key areas of the 2026 energy industry standard plan include 8, namely, electricity, nuclear power, coal, oil and gas, new energy and renewable energy, new energy storage and, oil refining, coal-to-oil and gas and green fuels, energy carbon management and industrial innovation integration and development.
Among them,
green fuels, the key directions include biodiesel, cellulose and other non-grain fuel ethanol, green methanol, green ammonia, sustainable aviation fuel and other green fuels.

The full text of the policy is as follows:







